Redot's architecture diagram
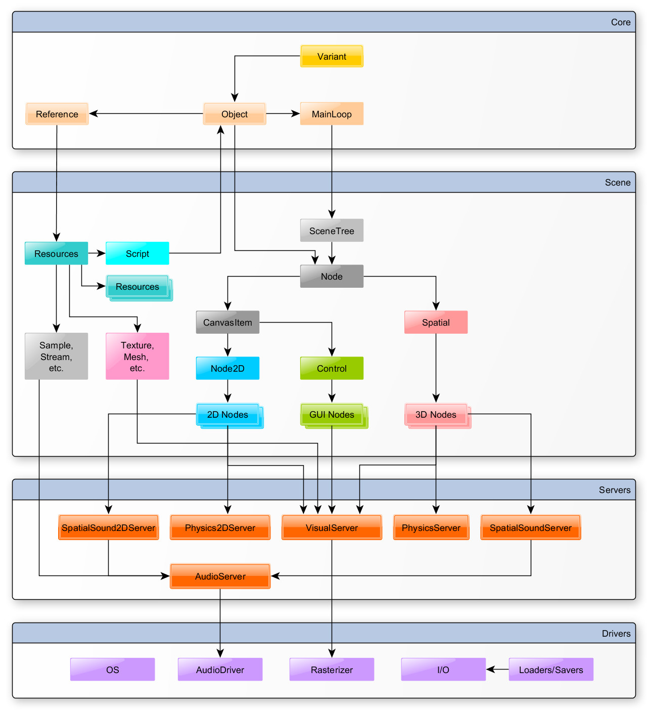
The following diagram describes the architecture used by Redot, from the core components down to the abstracted drivers, via the scene structure and the servers.
The following diagram describes the architecture used by Redot, from the core components down to the abstracted drivers, via the scene structure and the servers.